2020 年智慧停车行业市场发展现状分析

文章来自网络 由《齐鲁商停》摘录

政策出台,智慧停车发展

智慧停车是智慧城市建设的基石,智慧城市要从实现智慧停车开始。智慧停车就是将无线通信技术、移动终端技术、GPS 定位技术、GIS 技术等综合应用于城市停车位的采集、管理、查询、预订与导航服务,实现停车位资源的实时更新、查询、预订与导航服务一体化,实现停车位资源利用率的最大化、停车场利润的最大化和车主停车服务的最优化。

我国各地方政府大力支持智慧停车建设。2020 年 4 月 15 日,《大庆市轨道交通沿线重点区域停车专项规划 ( 2017-2020 ) 暨大庆市中心城区停车设施专项规划 ( 2017-2020 ) 》正式获批,规划目标至 2020 年,确定在规划区内布局 133 处公共停车场,共计规划 5 万个停车泊位。4 月 22 日,数字山东建设专项小组办公室印发《第一批山东省新型智慧城市建设试点工作任务书的通知》,通知明确了青岛、淄博等 5 市及 11 个区县首批山东省新型智慧城市建设试点建设任务书,其中多个地区发布了智慧停车相关工作任务。

据智能交通网,2019 年智能交通市场亿元中标项目中智慧停车类项目为 7 项,比 2018 年增加了 4 项 ; 市场规模净增 7.65 亿,同比增长 31.4%,为 2019 年整体过亿项目同比增长率贡献了 26%。



智慧停车项目在政府的大力支持下逐步发展,从具体的招投标项目中可见一斑。涉及智慧停车项目的包括信息化改造、智慧停车系统平台建设运营等。涉及的金额有高达千万级别,也有上百万元。



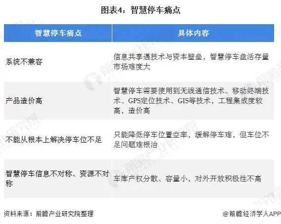
智慧停车痛点较多,应对症下药

虽然我国在智慧城市概念的提出下,智慧停车在政府支持下逐步发展,智慧停车市场规模也达到了百亿以上,但与预计的万亿规模差距巨大,目前仍没有得到大规模应用,在我国经济最为发达的北上广深等地区的覆盖率也仅有 7%。智慧停车的痛点较多,解决难度也较大。智慧停车系统集停车场信息管理、查询、车位预约、反向寻车、缴费、设施共享等功能为一体,但是受技术的限制,系统不兼容,导致信息共享遇到技术与资本壁垒 ; 智慧停车需要使用到无线通信技术、移动终端技术、GPS 定位技术、GIS 等技术,工程集成度较高,造价高 ; 智慧停车只能降低停车位置空率,缓解停车难,但车位不足问题难根治等。


停车作为生活的高频和刚需事件,智慧停车是解决停车难问题的最佳解决方案。我国目前的智慧停车产业生态系统还处于初建阶段,面对智慧停车市场的痛点,应该对症下药。根据交通部《交通运输业智能交通发展战略》,2020 年我国汽车保有量将超过 2 亿辆。则未来我国停车场增建的空间巨大。国家及各级地方政府也纷纷将停车纳入统筹规划,增加基本车位供给。其次进行存量改造,促进行业转型升级 ; 另外依托互联网提高车位利用率等。



INTERNET DESIGN
友情链接:
联系QQ:2627656934
手机号码:13563188819
联系邮箱:2627656934@qq.com
联系电话:0631-3013638
联系地址:山东省威海市文登区世纪大道甲99-23号
website qrcode

扫描查看电脑版网站